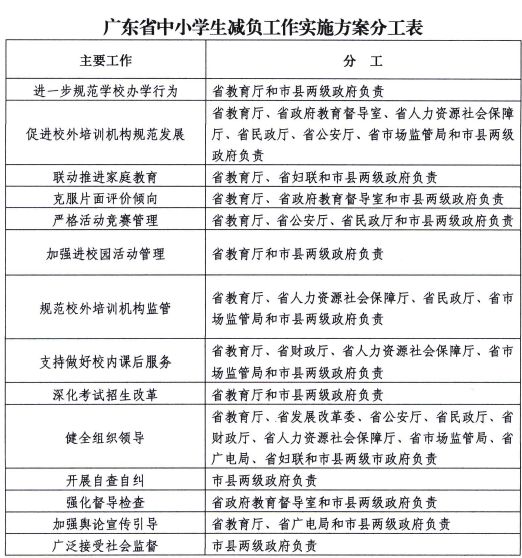
一、进一步规范学校办学行为
二、促进校外培训机构规范发展
三、联动推进家庭教育
14. 给孩子讲好“人生第一课”。家庭是人生的第一所学校,家长是孩子的第一任老师。有关部门和学校要引导家长树立科学育儿观念,正确认识孩子成长规律,尊重孩子个体差异和天性,把培养孩子的好思想、好品行、好习惯作为家庭教育的首要目标,理性设置对孩子的期望值。加强家庭交流互动,注重言传身教,培育好家风,传承好家训,帮助孩子树立学习信心,增强学习动力。根据孩子的兴趣和现状谨慎选择适合的培训,避免盲目攀比、跟风报班。
15.培养孩子健康生活习惯。安排孩子每天进行户外锻炼,鼓励支持孩子参加各种形式体育活动,培育1—2项体育运动爱好,引导孩子从小养成良好锻炼习惯,积极参加各类社会实践活动,拓宽孩子视野,培养积极乐观的心理品质。经常关注孩子情绪变化和心理健康,采取措施进行有效疏导。有意识安排力所能及的家务劳动,教育孩子自己的事情自己做、家里的事情帮着做。引导孩子合理使用电子产品,上健康网站,不沉迷网络游戏,不用手机刷屏,不长时间看电视。
16.强化家校社协同育人。建立健全家庭教育指导服务体系,健全长效工作机制,形成政府、家庭、学校、社会联动的家庭教育工作体系。学校要通过家长委员会、家长会、家访、家长学校、家长课堂等途径,建立良性的家校互动关系和沟通机制,为家长提供公益性家庭教育指导服务。妇联组织要做好家庭教育指导,促进家长做好学生减负有关工作。教育、妇联等部门要统筹协调社会资源支持服务家庭教育,推动建立街道、社区(村)家庭教育指导机构,将家庭教育指导服务纳入社区教育服务体系,组织举办家庭教育培训讲座及体验活动等家庭教育指导服务;每年至少组织2次家庭教育指导和2次家庭教育实践活动。
四、强化政府监督管理
五、加强组织保障

相关政策解读链接:《广东省中小学生减负工作实施方案》政策解读