清新区人民政府门户网站
首页
清新动态
走进清新
政务公开
政务服务
网络问政
首页 > 政务公开 > 通知公告
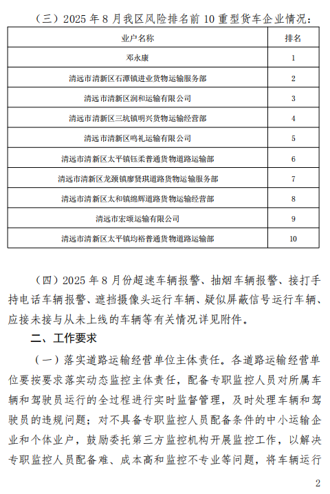
清远市清新区交通运输局关于2025年8月份道路运输车辆动态监督管理工作情况的通报
发布日期:2025-10-14 15:38 文章来源:本网 字体大小:【
浏览次数:-
返回顶部
打印本页
网站首页 清新动态 走进清新 政务公开 政务服务