清新区人民政府门户网站
无障碍阅读
适老模式
IPv6
首页
清新动态
走进清新
政务公开
政务服务
网络问政
首页
>
清新区重点领域信息公开
>
住房保障
>
政策法规
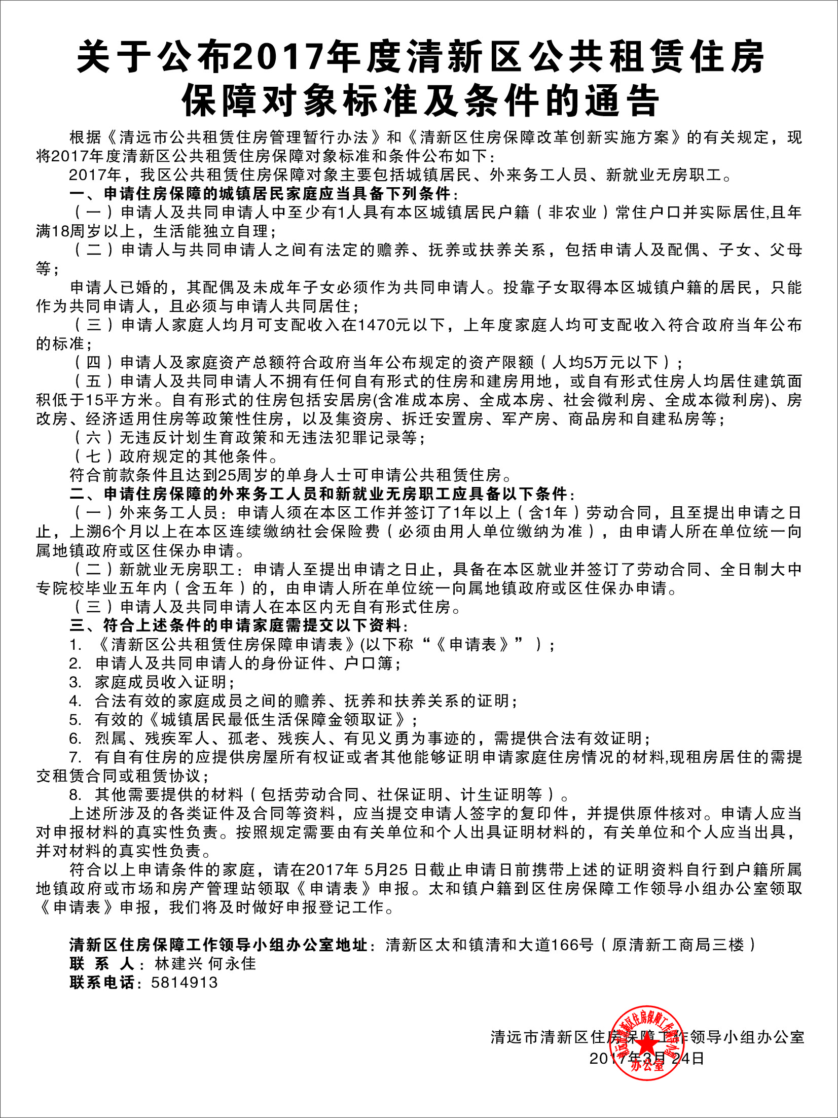
关于公布2017年度清新区公共租赁住房保障对象标准及条件的通告
发布日期:2017-03-28 15:27
文章来源:清新区市场和房产管理中心
字体大小:【
大
中
小
】
附件下载:
浏览次数:
-
分享:
返回顶部
打印本页