无障碍阅读 适老模式 网站支持IPv6
导航栏
您现在的位置: 首页 > 部门乡镇 > 部门 > 清新区交通运输局 > 其他 > 通知公告

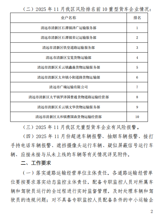
清远市清新区交通运输局关于2025年11月份道路运输车辆动态监督管理工作情况的通报

时间: 2026-01-14 09:51   来源:清新区交通运输局   发布机构:   点击:-

附件1.各县(市、区)企业车均风险前10情况.xls

附件2.超速车辆报警情况.xls

附件3.抽烟车辆报警情况.xls

附件4.接打手持电话车辆报警情况.xls

附件5.遮挡摄像头运行车辆情况.xls

附件6.疑似屏蔽信号运行车辆情况.xls

附件7.应接未接车辆情况.xls

附件8.从未上线车辆情况.xls


您已选择离开清新区政府门户网站,接下来跳转至的页面与本站无关。 4秒钟之后将自动跳转到新页面,请您稍候…… ×

网站导航

底部

清远市清新区人民政府主办 清远市清新区人民政府办公室承办

清远市清新区综合政务服务中心建设管理 版权所有:未经授权禁止复制或建立镜像

网站运维电话:(仅受理网站建设维护相关事宜) 电子邮件:

粤公网安备 44180302000001号         网站标识码:4418030003

[粤ICP备05057909号]